企业法律风险防范专题高级研修班
栏目:国有企业培训 发布时间:2026-03-09
企业法律风险防范专题高级研修班
专题简介
企业若想实现稳健成长,构建一套完备的法律风险防范体系至关重要,这已成为近年来各企业,尤其是国有企业管理层愈发关注的核心议题。事实上,法律风险潜藏于企业经营发展的每一环节之中,倘若对其缺乏足够重视,未能及时规避与化解,一旦风险爆发,其造成的后果往往超出企业掌控范围,极有可能给企业带来严重甚至毁灭性的打击。
与之相应,“企业法律风险管理”正逐步成为中国企业运营与管理领域的热门议题。如今,法律已然成为优秀企业开展管理的有效工具。无论是中国本土企业还是来华投资企业,对重大决策进行法律风险评估、针对企业内部管理构建法律风险防范机制,以及为企业实施“走出去”的对外经贸战略提供坚实的法律保障,均已成为当代企业管理者与法律从业者共同肩负的历史使命。
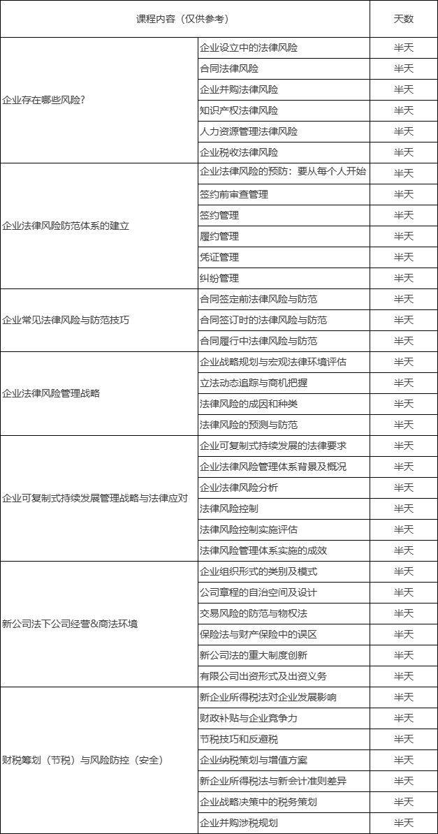
核心课程

【培训对象】各省市、自治区及直辖市党政干部。

【培训方式】理论授课、现场教学、情景教学、分组研讨、圆桌沙龙等相结合。

【培训地点】南京大学各校区。

【培训师资】高校学者、党政 干部、企业高管和智库行业卓越人才等优秀师资资源。

【培训费用】根据培训人数及具体培训方案而定。

【课程设置】课程仅供参考,可根据委托单位量身定制培训课程。

【培训保障】

硬件:多媒体教室、校内和周边各类标准的住宿标间。

软件:培训的组织管理“热情服务 严格管理 严谨组织”。

1、设置开学与结业典礼,统一思想,明确学院的培训目标,帮助学员做好学习心态党的调整;

2、教室开辟培训论坛,推动老师、学员之间的思想交流与碰撞;

3、每门功课都有培训效果调查,了解学员额的训需求与培训效果,做好老师、学员的沟通;

4、每门功课都有训后思考题,推进培训效果的转化;

【全过程质量管理】

1、培训前:组建项目工作组全程服务,并公布联系方式以及时协调解决问题;成立班委会,明确班委的工作任务与要求。

2、培训中:班主任全程跟班听课、监控课堂纪律;专、兼职教学督导随机听课并提交质评报告;建立微信工作群和质控日报机制进行全过程实时监管。

3、培训后:将从项目概况、教学安排、学风建设、学员反馈等方面认真总结培训实施情况,形成该培训项目的质量报告并及时送交委托单位。

办学设施

教学设施:可以容纳60-300人的马蹄形教室、报告厅、U型教室等

生活设施:篮球场、排球场、图书馆、田径场、网球场、健身房等设施齐全。

住宿服务:学校门口酒店和宾馆。

餐饮服务:校内教工食堂、自助餐厅、校内酒店餐厅

教学方式

课堂教学+案例教学+情景教学+拓展教学+现场教学+体验式教学+互动教学。另外,我们提供送教上门服务。

培训费用

按照财政部 中组部 国家公务员局关于印发《中央和国家机关培训费管理办法》的﹝2016﹞540号通知,处级及以下人员的培训项目按照550元/人.天标准,讲课费(税后)执行标准:副职称每学时不得不超过500元,正职称每学时不得超过1000元,院士、全国知名教授每学时一般不超过1500元。每半天一般按4学时计算。

师资力量

南京大学培训中心师资力量强大,以南京大学师资为主,江苏省委党校、南京市委党校、东南大学、南京师范大学、南京财经大学、南京理工大学、南京农业大学、苏州大学、南京航空航天大学、河海大学、南京审计大学等省内高校为辅,以江苏省和南京市学者型政府领导干部、上海交大、复旦大学、浙江大学等高校为补充的师资格局。

联系方式

电话:158-5291-7499

地址:鼓楼校区:南京市汉口路22号

仙林校区:南京市栖霞区仙林大道163号

办学条件

南京大学干部培训中心,坐拥卓越的办学条件与完善的后勤保障,以其独特的办学特色和显著的培训成效,赢得了广大学员的广泛赞誉与高度认可。这里汇聚了知名的专家学者,形成了强大的师资力量,为学员提供了前沿、实用的课程设置,旨在全面提升学员的领导力和综合素质。

培训地点择址于南京大学两大标志性校区——鼓楼校区与仙林校区,为学员带来不同的学习体验。鼓楼校区,坐拥全国重点文物保护单位金陵大学旧址的深厚文化底蕴,这里的历史沉淀与现代气息交相辉映,鼓楼校区酒店更是以其优雅的环境和周到的服务,为学员提供了舒适的学习与休憩空间。

而南京大学仙林国际化新校区,则是另一番璀璨景象。校区规划用地高达4910亩,总建筑规模约120万平方米,其规模之宏大、设施之先进,令人叹为观止。这里不仅是知识的殿堂,更是国际化的交流平台,为学员提供了广阔的视野与无限的可能。

两大校区内,酒店、餐厅、食堂、运动设施一应俱全,不仅满足了学员的基本生活需求,更以其高品质的服务与设施,为学员的培训工作提供了极大的便利与舒适。在这里,学员可以尽情沉浸于知识的海洋,享受学习带来的乐趣与成长。

南京大学干部培训中心,以卓越的办学实力与贴心的服务,期待着每一位有志之士的加入,共同书写属于你们的辉煌篇章。

办学条件

其他推荐

南京大学干部培训农产品营销与品牌化建设培训专题

侨联干部培训教育专辑提升班

南京大学干部培训工商联干部工作能力提升培训班